EnergyCS Режим
Комплекс программ, предназначенный для выполнения электротехнических расчетов при проектировании и эксплуатации электроэнергетических систем любой сложности и состоящий из трех независимых модулей, каждый из которых решает определенную задачу в единой информационной модели рассматриваемой электрической сети.
САПР
Приложения
Решения для машиностроения
nanoCAD GeoniCS
BIM-решения
Специальные решения
Задачи
О платформе за 1 минуту...
Все возможности продукта: EnergyCS Режим
Основные возможности
Виды расчетов, предусмотренные в программе
Наша команда поможет внедрить ПО, настроить под ваши задачи и поддержит на каждом этапе. Работаем так, чтобы вы быстрее получали результат, а не разбирались с инструментом.
Стоимость ПО
| Лицензии | Годовая локальная | Годовая сетевая | Постоянная локальная | Постоянная сетевая |
|---|---|---|---|---|
|
nanoCAD Pro Конфигурация Платформы nanoCAD, включает все модули, кроме модуля «Организация» в локальных лицензиях |
97 500 ₽ | 117 000 ₽ | 336 400 ₽ | 403 700 ₽ |
|
nanoCAD Standart Build Конфигурация Платформы nanoCAD, включает модули: «СПДС», «3D», «Растр» |
69 900 ₽ | 83 900 ₽ | 241 200 ₽ | 289 500 ₽ |
|
nanoCAD Standart Geo Конфигурация Платформы nanoCAD, включает модули: «Топоплан», «3D», «Растр» |
69 900 ₽ | 83 900 ₽ | 241 200 ₽ | 289 500 ₽ |
|
nanoCAD Standart Mech Конфигурация Платформы nanoCAD, включает модули: «Механика», «3D», «Растр» |
69 900 ₽ | 83 900 ₽ | 241 200 ₽ | 289 500 ₽ |
|
Платформа nanoCAD Основной модуль |
25 400 ₽ | - | - | - |
| Лицензии | Годовая локальная | Годовая сетевая | Постоянная локальная | Постоянная сетевая |
|---|---|---|---|---|
|
nanoCAD Pro Конфигурация Платформы nanoCAD, включает все модули, кроме модуля «Организация» в локальных лицензиях |
117 100 ₽ | 140 500 ₽ | 404 000 ₽ | 484 700 ₽ |
|
nanoCAD Standart Build Конфигурация Платформы nanoCAD, включает модули: «СПДС», «3D», «Растр» |
83 900 ₽ | 100 700 ₽ | 289 500 ₽ | 347 400 ₽ |
|
nanoCAD Standart Geo Конфигурация Платформы nanoCAD, включает модули: «Топоплан», «3D», «Растр» |
83 900 ₽ | 100 700 ₽ | 289 500 ₽ | 347 400 ₽ |
|
nanoCAD Standart Mech Конфигурация Платформы nanoCAD, включает модули: «Механика», «3D», «Растр» |
83 900 ₽ | 100 700 ₽ | 289 500 ₽ | 347 400 ₽ |
|
Платформа nanoCAD Основной модуль |
30 500 ₽ | 45 800 ₽ | - | - |
| Лицензии | Годовая локальная | Годовая сетевая | Постоянная локальная | Постоянная сетевая |
|---|---|---|---|---|
| nanoCAD GeoniCS | - | - | - | - |
| Модуль «Топоплан» *обязательно для приобретения | 32 700 ₽ | 45 800 ₽ | 112 800 ₽ | 158 000 ₽ |
| Модуль «Генплан» | 15 800 ₽ | 15 800 ₽ | 54 500 ₽ | 54 500 ₽ |
| Модуль «Сети» | 22 500 ₽ | 22 500 ₽ | 77 600 ₽ | 77 600 ₽ |
| Модуль «Трассы» | 27 000 ₽ | 27 000 ₽ | 93 200 ₽ | 93 200 ₽ |
| Модуль «Сечения» *для работы требуется модуль «Трассы» | 15 800 ₽ | 15 800 ₽ | 54 500 ₽ | 54 500 ₽ |
| Модуль «Геомодель» | 13 600 ₽ | 13 600 ₽ | 46 900 ₽ | 46 900 ₽ |
| nanoCAD GeoSeries *для работы требуется конфигурация Платформы nanoCAD Standart Geo или nanoCAD Pro актуальной версии | - | - | - | - |
| Конфигурация «Трассы и Профили» | 125 000 ₽ | 175 000 ₽ | - | - |
| Конфигурация «База геологических скважин» | 100 000 ₽ | 140 000 ₽ | - | - |
| Конфигурация «Геология» *для работы требуется конфигурация «База геологических скважин» | 110 000 ₽ | 154 000 ₽ | - | - |
| Конфигурация «Гидрология» | 54 000 ₽ | 75 600 ₽ | - | - |
| Конфигурация «Трубопроводы» | 260 000 ₽ | 364 000 ₽ | - | - |
| nanoCAD Землеустройство *для работы требуется конфигурация Платформы nanoCAD Standart Geo или nanoCAD Pro актуальной версии | - | - | - | - |
| Модуль «Топография» | 13 600 ₽ | 19 000 ₽ | - | - |
| Модуль «Трассы» *в разработке | - | - | - | - |
| nanoCAD Конструкции PS | - | - | - | - |
| Модуль «КЖ», включая базовую часть «Оформление» | 41 200 ₽ | 41 200 ₽ | 141 900 ₽ | 141 900 ₽ |
| Модуль «Фундаменты», включая базовую часть «Оформление» | 41 200 ₽ | 41 200 ₽ | 141 900 ₽ | 141 900 ₽ |
| Модуль «КЖ», модуль «Фундаменты», включая базовую часть «Оформление» | 82 300 ₽ | 82 300 ₽ | 283 700 ₽ | 283 700 ₽ |
| nanoCAD Металлоконструкции *для работы требуется конфигурация Платформы nanoCAD Standart Build или nanoCAD Pro | 55 900 ₽ | 78 400 ₽ | 192 900 ₽ | 270 500 ₽ |
| nanoCAD Стройплощадка *для работы требуется конфигурация Платформы nanoCAD Standart Build или nanoCAD Pro | 55 900 ₽ | 78 400 ₽ | 192 900 ₽ | 270 500 ₽ |
| Лицензии | Годовая локальная | Годовая сетевая | Постоянная локальная | Постоянная сетевая |
|---|---|---|---|---|
| nanoCAD GeoniCS | - | - | - | - |
| Модуль «Топоплан» *обязательно для приобретения | 36 000 ₽ | 50 400 ₽ | 124 200 ₽ | 173 900 ₽ |
| Модуль «Генплан» | 17 400 ₽ | 17 400 ₽ | 60 000 ₽ | 60 000 ₽ |
| Модуль «Сети» | 24 800 ₽ | 24 800 ₽ | 85 600 ₽ | 85 600 ₽ |
| Модуль «Трассы» | 29 700 ₽ | 29 700 ₽ | 102 500 ₽ | 102 500 ₽ |
| Модуль «Сечения» *для работы требуется модуль «Трассы» | 17 400 ₽ | 17 400 ₽ | 60 000 ₽ | 60 000 ₽ |
| Модуль «Геомодель» | 15 000 ₽ | 15 000 ₽ | 51 800 ₽ | 51 800 ₽ |
| nanoCAD GeoSeries *для работы требуется конфигурация Платформы nanoCAD Standart Geo или nanoCAD Pro актуальной версии | - | - | - | - |
| Конфигурация «Трассы и Профили» | - | - | - | - |
| Конфигурация «База геологических скважин» | - | - | - | - |
| Конфигурация «Геология» *для работы требуется конфигурация «База геологических скважин» | - | - | - | - |
| Конфигурация «Гидрология» | - | - | - | - |
| Конфигурация «Трубопроводы» | - | - | - | - |
| nanoCAD Землеустройство *для работы требуется конфигурация Платформы nanoCAD Standart Geo или nanoCAD Pro актуальной версии | - | - | - | - |
| Модуль «Топография» | 15 000 ₽ | 20 900 ₽ | - | - |
| Модуль «Трассы» *в разработке | - | - | - | - |
| nanoCAD Конструкции PS | - | - | - | - |
| Модуль «КЖ», включая базовую часть «Оформление» | - | - | - | - |
| Модуль «Фундаменты», включая базовую часть «Оформление» | - | - | - | - |
| Модуль «КЖ», модуль «Фундаменты», включая базовую часть «Оформление» | - | - | - | - |
| nanoCAD Металлоконструкции *для работы требуется конфигурация Платформы nanoCAD Standart Build или nanoCAD Pro | 61 500 ₽ | 86 200 ₽ | 212 200 ₽ | 297 400 ₽ |
| nanoCAD Стройплощадка *для работы требуется конфигурация Платформы nanoCAD Standart Build или nanoCAD Pro | 61 500 ₽ | 86 200 ₽ | 212 200 ₽ | 297 400 ₽ |
| Лицензии | Годовая локальная | Годовая сетевая | Постоянная локальная | Постоянная сетевая |
|---|---|---|---|---|
| nanoCAD Механика PRO | 75 300 ₽ | 97 900 ₽ | 259 800 ₽ | 337 800 ₽ |
| Лицензии | Годовая локальная | Годовая сетевая | Постоянная локальная | Постоянная сетевая |
|---|---|---|---|---|
| nanoCAD Механика PRO | 90 400 ₽ | 117 500 ₽ | 311 900 ₽ | 405 400 ₽ |
| Лицензии | Годовая локальная | Годовая сетевая | Постоянная локальная | Постоянная сетевая |
|---|---|---|---|---|
| nanoCAD BIM Строительство *для работы требуется любая конфигурация Платформы nanoCAD | 67 700 ₽ | 93 900 ₽ | 231 200 ₽ | 324 000 ₽ |
| Конфигурация Архитектура | 58 200 ₽ | 81 600 ₽ | 200 800 ₽ | 281 500 ₽ |
| Конфигурация Конструкции | 58 200 ₽ | 81 600 ₽ | 200 800 ₽ | 281 500 ₽ |
| nanoCAD BIM ВК | 41 100 ₽ | 57 600 ₽ | 141 800 ₽ | 198 700 ₽ |
| nanoCAD BIM Вентиляция *для работы требуется любая конфигурация Платформы nanoCAD | 71 500 ₽ | 100 100 ₽ | 246 700 ₽ | 345 300 ₽ |
| nanoCAD BIM Отопление | 41 100 ₽ | 57 600 ₽ | 141 800 ₽ | 198 700 ₽ |
| nanoCAD BIM Электро | 71 500 ₽ | 100 100 ₽ | 246 700 ₽ | 345 300 ₽ |
| nanoCAD BIM СКС | 62 900 ₽ | 88 300 ₽ | 217 000 ₽ | 304 600 ₽ |
| nanoCAD BIM ОПС | 62 900 ₽ | 88 300 ₽ | 217 000 ₽ | 304 600 ₽ |
| Лицензии | Годовая локальная | Годовая сетевая | Постоянная локальная | Постоянная сетевая |
|---|---|---|---|---|
| nanoCAD BIM Строительство *для работы требуется любая конфигурация Платформы nanoCAD | 67 700 ₽ | 93 900 ₽ | 231 200 ₽ | 324 000 ₽ |
| Конфигурация Архитектура | - | - | - | - |
| Конфигурация Конструкции | - | - | - | - |
| nanoCAD BIM ВК | 45 200 ₽ | 63 400 ₽ | 155 900 ₽ | 218 700 ₽ |
| nanoCAD BIM Вентиляция *для работы требуется любая конфигурация Платформы nanoCAD | 78 700 ₽ | 110 110 ₽ | 271 500 ₽ | 379 800 ₽ |
| nanoCAD BIM Отопление | 45 200 ₽ | 63 400 ₽ | 155 900 ₽ | 218 700 ₽ |
| nanoCAD BIM Электро | 78 700 ₽ | 110 110 ₽ | 271 500 ₽ | 379 800 ₽ |
| nanoCAD BIM СКС | 69 200 ₽ | 97 100 ₽ | 238 700 ₽ | 335 000 ₽ |
| nanoCAD BIM ОПС | 69 200 ₽ | 97 100 ₽ | 238 700 ₽ | 335 000 ₽ |
| Лицензии | Годовая локальная | Годовая сетевая | Постоянная локальная | Постоянная сетевая |
|---|---|---|---|---|
| TDMS Фарватер Web | - | 25 920 ₽ | - | - |
| TDMS Фарватер | - | 21 600 ₽ | - | 74 500 ₽ |
| nano360 *Скоро в продаже | - | 12 000 ₽ | - | - |
| MS Навигатор | 120 000 ₽ | 120 000 ₽ | 200 000 ₽ | 200 000 ₽ |
| Лицензии | Годовая локальная | Годовая сетевая | Постоянная локальная | Постоянная сетевая |
|---|---|---|---|---|
| TDMS Фарватер Web | - | - | - | - |
| TDMS Фарватер | - | - | - | - |
| nano360 *Скоро в продаже | - | - | - | - |
| MS Навигатор | - | - | - | - |
| Лицензии | Годовая локальная | Годовая сетевая | Постоянная локальная | Постоянная сетевая |
|---|---|---|---|---|
| nanoCAD Облака точек *для работы требуется любая конфигурация Платформы nanoCAD | - | - | - | - |
| Конфигурация «ReClouds» | 225 600 ₽ | 315 800 ₽ | 778 300 ₽ | 1 089 500 ₽ |
| Конфигурация «Геотехнический мониторинг» | 225 600 ₽ | 315 800 ₽ | - | - |
| Конфигурация «Метрология» | 1 000 000 ₽ | 1 400 000 ₽ | - | - |
| NSR Specification | - | - | - | - |
| NSR Модуль требований *Цена указана за онлайн-доступ, 1 рабочее место пользователя | - | 7 300 ₽ | - | - |
| NSR Модуль разработки документов *Цена указана за минимальную поставку на 10 рабочих мест | - | 234 000 ₽ | - | - |
| NSR Модуль семантической разметки документов *Цена указана за локальную установку, 1 рабочее место Веб-сервер оплачивается отдельно | - | 150 000 ₽ | - | - |
| NSR Модуль семантического анализа *Цена указана за локальную установку, 1 рабочее место Веб-сервер оплачивается отдельно | - | 310 000 ₽ | - | - |
| NSR Модуль семантического поиска *Цена указана за локальную установку, 1 рабочее место Веб-сервер оплачивается отдельно | - | 25 900 ₽ | - | - |
| nanoLM | - | - | - | - |
| Лицензии | Годовая локальная | Годовая сетевая | Постоянная локальная | Постоянная сетевая |
|---|---|---|---|---|
| nanoCAD Облака точек *для работы требуется любая конфигурация Платформы nanoCAD | - | - | - | - |
| Конфигурация «ReClouds» | - | - | - | - |
| Конфигурация «Геотехнический мониторинг» | - | - | - | - |
| Конфигурация «Метрология» | - | - | - | - |
| NSR Specification | - | - | - | - |
| NSR Модуль требований *Цена указана за онлайн-доступ, 1 рабочее место пользователя | - | - | - | - |
| NSR Модуль разработки документов *Цена указана за минимальную поставку на 10 рабочих мест | - | - | - | - |
| NSR Модуль семантической разметки документов *Цена указана за локальную установку, 1 рабочее место Веб-сервер оплачивается отдельно | - | - | - | - |
| NSR Модуль семантического анализа *Цена указана за локальную установку, 1 рабочее место Веб-сервер оплачивается отдельно | - | - | - | - |
| NSR Модуль семантического поиска *Цена указана за локальную установку, 1 рабочее место Веб-сервер оплачивается отдельно | - | - | - | - |
| nanoLM | - | - | - | - |
| Лицензии | Годовая локальная | Годовая сетевая | Постоянная локальная | Постоянная сетевая |
|---|---|---|---|---|
| nanoCAD Инженерный BIM (Включает конфигурацию Платформы nanoCAD Pro, nanoCAD BIM ВК, nanoCAD BIM Отопление, nanoCAD BIM Электро, nanoCAD BIM СКС, nanoCAD BIM ОПС, nanoCAD BIM Вентиляция) | 138 100 ₽ | 193 300 ₽ | 476 400 ₽ | 666 900 ₽ |
| nanoCAD Корпоративная лицензия (Включает конфигурацию Платформы nanoCAD Pro, nanoCAD GeoniCS, nanoCAD Стройплощадка, nanoCAD Металлоконструкции, nanoCAD Конструкции PS, nanoCAD BIM Строительство, nanoCAD BIM ВК, nanoCAD BIM Отопление, nanoCAD BIM Электро, nanoCAD BIM СКС, nanoCAD BIM ОПС, nanoCAD BIM Вентиляция) | - | 260 100 ₽ | - | 897 300 ₽ |
| nanoCAD Корпоративная лицензия (Включает конфигурацию Платформы nanoCAD Pro, nanoCAD GeoniCS, nanoCAD Стройплощадка, nanoCAD Металлоконструкции, nanoCAD Конструкции PS, nanoCAD BIM Строительство, nanoCAD BIM ВК, nanoCAD BIM Отопление, nanoCAD BIM Электро, nanoCAD BIM СКС, nanoCAD BIM ОПС, nanoCAD BIM Вентиляция) | - | 299 100 ₽ | - | 1 031 900 ₽ |
| Лицензии | Годовая локальная | Годовая сетевая | Постоянная локальная | Постоянная сетевая |
|---|---|---|---|---|
| nanoCAD Инженерный BIM (Включает конфигурацию Платформы nanoCAD Pro, nanoCAD BIM ВК, nanoCAD BIM Отопление, nanoCAD BIM Электро, nanoCAD BIM СКС, nanoCAD BIM ОПС, nanoCAD BIM Вентиляция) | 158 100 ₽ | 221 300 ₽ | 545 400 ₽ | 763 500 ₽ |
| nanoCAD Корпоративная лицензия (Включает конфигурацию Платформы nanoCAD Pro, nanoCAD GeoniCS, nanoCAD Стройплощадка, nanoCAD Металлоконструкции, nanoCAD Конструкции PS, nanoCAD BIM Строительство, nanoCAD BIM ВК, nanoCAD BIM Отопление, nanoCAD BIM Электро, nanoCAD BIM СКС, nanoCAD BIM ОПС, nanoCAD BIM Вентиляция) | - | - | - | - |
| nanoCAD Корпоративная лицензия (Включает конфигурацию Платформы nanoCAD Pro, nanoCAD GeoniCS, nanoCAD Стройплощадка, nanoCAD Металлоконструкции, nanoCAD Конструкции PS, nanoCAD BIM Строительство, nanoCAD BIM ВК, nanoCAD BIM Отопление, nanoCAD BIM Электро, nanoCAD BIM СКС, nanoCAD BIM ОПС, nanoCAD BIM Вентиляция) | - | 299 100 ₽ | - | 1 031 900 ₽ |
Конфигурация Платформы nanoCAD, включает все модули, кроме модуля «Организация» в локальных лицензиях
Конфигурация Платформы nanoCAD, включает модули: «СПДС», «3D», «Растр»
Конфигурация Платформы nanoCAD, включает модули: «Топоплан», «3D», «Растр»
Конфигурация Платформы nanoCAD, включает модули: «Механика», «3D», «Растр»
Основной модуль
Конфигурация Платформы nanoCAD, включает все модули, кроме модуля «Организация» в локальных лицензиях
Конфигурация Платформы nanoCAD, включает модули: «СПДС», «3D», «Растр»
Конфигурация Платформы nanoCAD, включает модули: «Топоплан», «3D», «Растр»
Конфигурация Платформы nanoCAD, включает модули: «Механика», «3D», «Растр»
Основной модуль
Веб-сервер оплачивается отдельно
Веб-сервер оплачивается отдельно
(Включает конфигурацию Платформы nanoCAD Pro, nanoCAD BIM ВК, nanoCAD BIM Отопление, nanoCAD BIM Электро, nanoCAD BIM СКС, nanoCAD BIM ОПС, nanoCAD BIM Вентиляция)
(Включает конфигурацию Платформы nanoCAD Pro, nanoCAD GeoniCS, nanoCAD Стройплощадка, nanoCAD Металлоконструкции, nanoCAD Конструкции PS, nanoCAD BIM Строительство, nanoCAD BIM ВК, nanoCAD BIM Отопление, nanoCAD BIM Электро, nanoCAD BIM СКС, nanoCAD BIM ОПС, nanoCAD BIM Вентиляция)
(Включает конфигурацию Платформы nanoCAD Pro, nanoCAD GeoniCS, nanoCAD Стройплощадка, nanoCAD Металлоконструкции, nanoCAD Конструкции PS, nanoCAD BIM Строительство, nanoCAD BIM ВК, nanoCAD BIM Отопление, nanoCAD BIM Электро, nanoCAD BIM СКС, nanoCAD BIM ОПС, nanoCAD BIM Вентиляция)
(Включает конфигурацию Платформы nanoCAD Pro, nanoCAD BIM ВК, nanoCAD BIM Отопление, nanoCAD BIM Электро, nanoCAD BIM СКС, nanoCAD BIM ОПС, nanoCAD BIM Вентиляция)
(Включает конфигурацию Платформы nanoCAD Pro, nanoCAD GeoniCS, nanoCAD Стройплощадка, nanoCAD Металлоконструкции, nanoCAD Конструкции PS, nanoCAD BIM Строительство, nanoCAD BIM ВК, nanoCAD BIM Отопление, nanoCAD BIM Электро, nanoCAD BIM СКС, nanoCAD BIM ОПС, nanoCAD BIM Вентиляция)
(Включает конфигурацию Платформы nanoCAD Pro, nanoCAD GeoniCS, nanoCAD Стройплощадка, nanoCAD Металлоконструкции, nanoCAD Конструкции PS, nanoCAD BIM Строительство, nanoCAD BIM ВК, nanoCAD BIM Отопление, nanoCAD BIM Электро, nanoCAD BIM СКС, nanoCAD BIM ОПС, nanoCAD BIM Вентиляция)
Выберите свою акцию, которая станет максимально выгодной при покупке nanoCAD
Любое вертикальное решение nanoCAD - бесплатно 30 дней!
Обучение при покупке nanoCAD - бесплатно!
Скачать дистрибутив nanoCAD и пользоваться - бесплатно 30 дней!
Что нового?
Обеспечена поддержка AutoCAD до версии 2017
Изменена структура таблиц справочников трансформаторов
Для всех видов трансформаторов допускаются несимметричные диапазоны регулирования. При переходе от старого варианта справочника сохраняется только верхнее значение границы диапазона регулирования, значение нижней границы диапазона необходимо добавлять вручную. Кроме того, добавлено значение числа нулевых положений РПН, которое также требуется вводить. При вводе этого параметра программа пытается самостоятельно восстановить значение нижней границы, если известно значение верхней.
Изменена структура таблиц объектов-трансформаторов (двухобмоточных, трехобмоточных, с расщеплением обмоток, автотрансформаторов, линейных регулировочных трансформаторов)
Системные требования
Разрешение экрана
- Стандартные мониторы: 1920 x 1080
- Мониторы с высоким разрешением: до 3840 x 2160 (поддерживается в ОС Windows 10,11)
Видеоадаптер
- Минимальные требования: графический процессор с поддержкой 3D-ускорения, объемом видеопамяти 1 Гб
- Рекомендуемые требования: графический процессор с поддержкой 3D-ускорения, объемом видеопамяти 4 Гб (поддерживающий OpenGL 2.1 или DirectX 11)
Оперативная память
- Минимальные требования (Клиентская часть): 4 Гб
- Рекомендуемые требования (Клиентская часть): 8 Гб и выше
- Минимальные требования (Серверная часть): 4 Гб и выше
Дополнительное оборудование
- Мышь или другие устройства указания
Операционная система
- Windows 7 (32-bit, 64-bit);
- Windows 8 (32-bit, 64-bit);
- Windows 10 (32-bit, 64-bit).
Процессор
- Минимальные требования: Intel Pentium IV и выше
Место на диске
- 500 Мб и более на системном диске
Дополнительное ПО
- MS Office Word 2007/2010
- Autodesk AutoCAD 2010/2011/2012/2013/2014/2015/2016/2017/2018/2019/2020/2021/2022
- BricsCAD V14/V15/V16/V17/V18/V19/V20/V21/V22
- Платформа nanoCAD 20/21/22
Дополнительное ПО
- MS Office Word 2003/2007/2010
- AutoCAD 2007?2012 >
- Acrobat Reader для просмотра документации
Обучение nanoCAD
На странице "Обучение nanoCAD" Вы можете ознакомиться с ценами на курсы, а также с программами курсов по линейке продуктов nanoCAD
Вебинары
Мы проводим совершенно бесплатные вебинары для всех пользователей на сайте webinar.blog
Что нового в nanoCAD Стройплощадка 26
Подробнее
Проектирование и оформление чертежа детали в nanoCAD Механика PRO на операционной системе Linux
Подробнее
TDMS Фарватер от классики до web
Подробнее
Подпишись на каналы, где мы публикуем анонсы бесплатных вебинаров
Связаться с нами
г. Санкт-Петербург, ул. Новгородская, д.23,
литера А, помещение 81-Н, офис 210
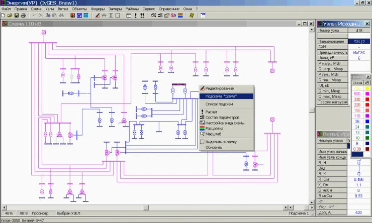
Все новые возможности продукта: EnergyCS Режим
Обеспечена поддержка AutoCAD до версии 2017
Изменена структура таблиц справочников трансформаторов
Для всех видов трансформаторов допускаются несимметричные диапазоны регулирования. При переходе от старого варианта справочника сохраняется только верхнее значение границы диапазона регулирования, значение нижней границы диапазона необходимо добавлять вручную. Кроме того, добавлено значение числа нулевых положений РПН, которое также требуется вводить. При вводе этого параметра программа пытается самостоятельно восстановить значение нижней границы, если известно значение верхней.
Изменена структура таблиц объектов-трансформаторов (двухобмоточных, трехобмоточных, с расщеплением обмоток, автотрансформаторов, линейных регулировочных трансформаторов)
Внесены изменения в расчет, позволяющие повысить надежность полученого решения, в том числе с учетом поперечного регулирования
Добавлена возможность сохранения фрагмента модели в виде самостоятельной модели (отдельного файла), а также сборка модели из готовых фрагментов, сохраненных в отдельных файлах. Это позволяет собирать модель из готовых фрагментов или объединять модели
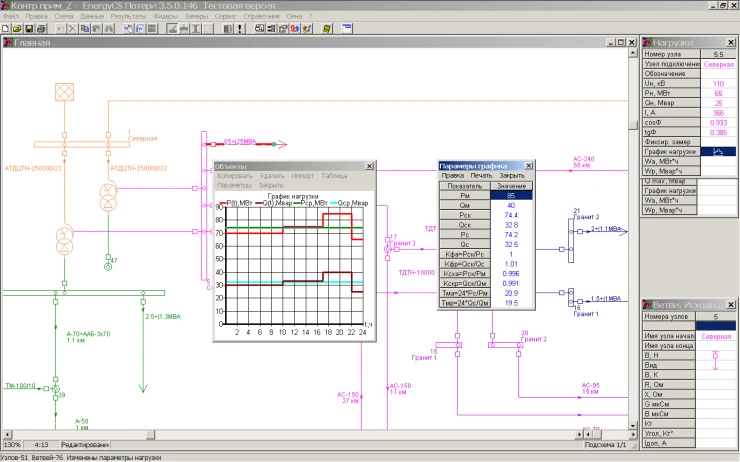
Добавлена таблица для изменения (импорта и экспорта) нагрузок ТП и фидеров по периодам
Для нулевого периода изменяет заданную нагрузку этих объектов, а для остальных периодов изменяет коэффициенты роста. Отношения нагрузки в период к нагрузке в нулевой период. Таблица может экспортироваться и импортироваться любым предусмотренным методом импорта и экспорта, в том числе непосредственно в/из Excel, а также посредством буфера обмена либо через файл CSV, TXT, XML или другой стандартный формат. Отображение, импорт и экспорт могут производиться в относительных коэффициентах, в виде P (активной мощности), в виде модуля S (полной, кажущейся мощности) или в виде комплексного S=P+jQ.
Добавлена возможность включить отображение параметров в начале и в конце ветви для ветвей, протяженных на схеме
Добавлено исправление ошибки пользователя при заполнении справочника, когда вместо марки кабеля записывают обозначение модели кабеля с сечением. Программа всегда показывает правильное отображение модели кабеля (марка-число жил-сечение)
Общий список СХН перенесен в справочник, и теперь в одной модели может быть неограниченное число статических характеристик нагрузки. Номера 0-4 заняты под стандартные СХН, остальные 0-65636 – под произвольные
При задании нагрузки величиной тока автоматически включается СХН типа «I=c» (№4), однако ее можно вручную заменить на любую другую допустимую
Изменены наименования стандартных СХН. Теперь N0 – "S=c" N3 – "Y=c" N4 – "I=c", а СХН1 и СХН2 названия сохранили
Стандартный список СХН расширен
Добавлены: номер 0 – нагрузка задана неизменными P+jQ; номер 4 – нагрузка задана неизменным током.
Добавлен учет статических характеристик нагрузки, применимый к объектам «Нагрузка» и «ТП»
Стандартный набор цветов по классам напряжения приведен в соответствие с ГОСТ
В таблицы участков линий добавлены номинальные напряжения сети и кабелей (или шинопроводов)
Добавлены поправочные коэффициенты для учета допустимого тока в зависимости от соответствия номинального напряжения кабеля и номинального напряжения сети. То есть, если в сети 10 кВ применены кабели на 6 кВ, это допустимо. Но допустимый ток будет существенно ниже паспортного (введен понижающий коэффициент). Наоборот, если в сети 6 кВ применен кабель на 10 кВ, то его допустимый ток может быть выше (применен повышающий коэффициент). В программу добавлено средство ввода правила назначения повышающих и понижающих коэффициентов.
Добавлена возможность фильтрации объектов, в том числе и в таблице с РПН, и в таблице участков линий (можно выделить список участков кабелей одного района и/или одного класса напряжения)
Появилась возможность отображения положений РПН всех трансформаторов в одной таблице с поддержкой экспорта и импорта положений регуляторов
Появилась возможность поперечного и продольно-поперечного регулирования для вольтодобавочных и линейно-регулировочных трансформаторов
Введены вольтодобавочные трансформаторы, которые могут работать совместно с автотрансформаторами
Все возможности продукта: EnergyCS Режим
Основные возможности
Виды расчетов, предусмотренные в программе
Учебная лицензия